Archive for October 2016
More on the notion of restriction of competition
We have just been notified that after only 3 weeks our joint piece on “The notion of restriction of competition” is the most downloaded recent paper in competition/antitrust law and has made it to the Top 10 of SSRN downloaded papers for all of the following categories:
Economics Research Network Top Ten, Antitrust & Regulated Industries eJournals Top Ten, Antitrust: Antitrust Law & Policy eJournal Top Ten, ERN: Antitrust (European) (Topic) Top Ten, European Economics eJournals Top Ten, Economics Research Top Ten, European Economics: Microeconomics & Industrial Organization eJournal Top Ten, European Private & Public Law eJournals Top Ten, European Public Law: EU eJournal Top Ten, LSN: Mergers (Topic) Top Ten, Law & Society eJournals Top Ten, Law & Society: Public Law – Antitrust eJournal Top Ten, Law & Society: Public Law eJournals Top Ten, Law, International Affairs & CSR eJournal Top Ten, SRPN Subject Matter eJournals Top Ten, SRPN: International Affairs Issues (Topic) Top Ten, Social Responsibility of Business eJournals Top Ten and Sustainability Research & Policy Network Top Ten.
Three comments: (i) Pablo is the one deserving most of the credit for this; (ii) Pablo still thinks that I deprived the article of enough publicity by focusing our recent posts on our upcoming conference, so this post is a way of compensating that; (iii) Kevin Coates also wants to take credit for the surge in downloads given that he recommended the piece at a conference in Poland, but since he is now a competitor I won’t give him any 😉
AG Wahl Opinion in Case C-413/14 P, Intel Corp v Commission: towards legal certainty and consistency
The big news today is the release of AG Wahl’s Opinion in Intel. The Advocate General proposes to set aside the first instance judgment in the case and to refer the case back to the General Court. In any event, the opinion was awaited not so much for the issues specific to the case, but for its position in relation to the legal treatment of exclusive dealing and loyalty rebates. In this regard, the Opinion suggests that an analysis of the likely effects of these practices is necessary to apply Article 102 TFEU. This first reaction focuses on this question.
Beyond the specifics of the case, this opinion would, if followed, be a victory for all involved: first and foremost, for legal consistency; secondly, for the Commission, which sees the remarkable efforts undertaken in the past decade validated; and finally for dominant firms, which would be subject to a more predictable framework. Indeed, AG Wahl places much emphasis on the issue of legal certainty.
Towards legal consistency
The virtue of the opinion, in my view, is that it focuses on the issues that matter, and this, from a legal perspective. AG Wahl cuts to the chase and shows why the legal treatment of exclusive dealing and loyalty rebates has simply become very difficult to sustain. For reasons of legal certainty and consistency, the view that exclusive dealing and loyalty rebates are abusive by their very nature is a source of frictions that had to be addressed sooner or later.
AG Wahl’s analysis of Hoffmann-La Roche
In Hoffmann-La Roche the Court of Justice held, in paras 89-90, that exclusive dealing and loyalty rebates are by object infringements. The prohibition in that case was deemed to apply, inter alia, to ‘discounts conditional on the customer’s obtaining all or most of its requirements – whether the quantity of its purchases be large or small – from the undertaking in a dominant position’.
AG Wahl reads Hoffmann-La Roche beyond paras 89-90 and comes to the conclusion that there is some tension between what the Court said and actually did. On the one hand, it held that loyalty rebates are restrictive by object. On the other, it examined carefully the rebate scheme applied by Roche. It is therefore difficult to say that the Court did not engage in an analysis of ‘all the circumstances’ (see paras 65-72 of the Opinion). Subsequent case law, including Michelin I and British Airways, also carefully assessed ‘all the circumstances’.
In his analysis, AG Wahl conveys a very important point: the existing categorisation of rebate schemes (‘loyalty’, ‘loyalty-inducing’, ‘exclusivity’) is somewhat artificial (see for instance para 100: ‘the difference between the rebates at issue in Tomra and Hoffmann-La Roche is one of degree rather than kind’).
For better or worse, business realities do not fit into neatly defined pigeon holes. As a result, there is a mismatch between the theory of the case law and the actual practice of the EU courts and the Commission.
Would it not be better to adjust the law so that it reflects business realities and the actual analysis performed in individual cases, asks AG Wahl?
Loyalty rebates and legal consistency
In line with consensus positions, the Opinion concludes that rebate schemes, irrespective of their form, appear to be comparable in their nature, purpose and potential effects (see para 93: ‘there is no objective reason why [loyalty rebates] should receive a stricter treatment than those falling under category 3’).
As a corollary, the qualification of loyalty rebates as a category akin to a restriction of competition by object (para 82) seems difficult to sustain. An assessment of ‘all the circumstances’ appears to be necessary in all cases involving rebate schemes.
In order to determine whether a practice is restrictive by object, it is necessary to consider whether there is ‘any other plausible explanation for that conduct’ (para 82). This assessment involves an evaluation of the particular context of the rebate (ibid). In fact, the analysis of the economic and legal context of a practice knows no exceptions in the case law, and applies both to potential restrictions by object and by effect.
As explained by AG Wahl, the prohibition of a rebate scheme on the basis of its form alone – and thus without evaluating the economic and legal context – seems to be at odds with the case law (paras 86-88). If the qualification of a practice as restrictive by object does not consider the relevant context it would rule out, from the outset, other plausible explanations for the conduct.
Ruling out other ‘plausible explanations’ for loyalty rebates is problematic because, as the GC conceded in its analysis in Intel, such schemes are capable of having beneficial effects on competition (para 91 of the Opinion). On the other hand, functionally equivalent rebate practices are capable of having the same anticompetitive effects, even though they are not formally conditional upon exclusivity (para 92).
As in Cartes Bancaires, AG Wahl draws insights from economic analysis. He explains that contemporary economic literature shows that the anticompetitive effects of loyalty rebates and exclusivity are context-dependent (para 94). As a result, such effects cannot be assumed to be an inevitable consequence of the implementation of the practice, and require a case-by-case assessment.
Towards legal certainty
A unified framework for the assessment of anticompetitive effects
The analysis of AG Wahl goes beyond loyalty rebates. He examines the case law on ‘margin squeeze’ and selective price cuts (Post Danmark I) and concludes that there is no persuasive reason why the analysis of effects should be different depending on the practice at stake.
I see para 103 as the one raising the critical issue, perhaps of the whole opinion: ‘It goes without saying that it is of the utmost importance that legal tests applied to one category of conduct are coherent with those applied to comparable practices. Sound and coherent legal categorisation benefits not only undertakings in terms of increased legal certainty, but also assists competition authorities in the enforcement of competition law. Arbitrary categorisation does not’.
AG Wahl proposes something that is only sensible. The analytical framework that applies to potentially abusive practices should be a unified one. The assessment of ‘all the circumstances’ in rebate cases should not be conceptually different from the assessment of exclusionary effects in ‘margin squeeze’ and, say, selective price cut cases. By the same token, the test that applies to standardised rebates (Post Danmark II) should be the same that applies to other rebate schemes (para 105).
I would simply add to the opinion that it would also make sense to apply the same framework to restrictive agreements within the meaning of Article 101 TFEU and to potentially abusive practices within the meaning of Article 102 TFEU. This point is implicit in these passages. The criteria that AG Wahl identifies are similar, if not the same, as the factors set out in cases like Delimitis.
How to assess the exclusionary effects of potentially abusive practices?
The Opinion provides a complete framework for the analysis of exclusionary effects under Article 102 TFEU. It is consistent with widely accepted views about how such effects must be evaluated.
- Threshold of effects (paras 112-121): The opinion is consistent with the most recent case law (Post Danmark II) in that it holds that, when assessing the effects of potentially abusive practices, it is necessary to show that such effects are likely (and thus not merely possible, or plausible). However, he seems to disagree with AG Kokott about the meaning of likelihood. For AG Kokott, likelihood means a probability of more than 50% (‘more likely than not’). For AG Wahl, the probability should be higher.
- Coverage of the practice (paras 137-146): This is one of the factors explicitly mentioned by the Court in Post Danmark II.
- Duration (paras 147-157): it is only natural to take into consideration the duration of an agreement when examining whether it is likely to lead to foreclosure. Unsurprisingly, this is a factor to which the Court referred explicitly in Delimitis.
- Market performance of the competitor and declining prices (paras 158-160): According to AG Wahl, the evolution of the position of the competitor – and of prices – is not conclusive, but is a factor to consider among others. I am ready to guess that most commentators will agree.
- The AEC test (paras 161-172): the Opinion is consistent with Post Danmark II. Absent the particular circumstances of that case, the AEC test is one factor, among others, to evaluate the impact of a practice on competition. It is not a surprise that the Commission, together with other authorities, has decided to rely upon it to define its enforcement priorities. In this sense, the Opinion validates the use of contemporary tools .
The rest of the judgment examines the application of these principles to the case at hand – in addition to procedural issues that are by definition specific to the case. Veteran readers know that I do not have a particular interest in the outcome of individual cases. Plus, there is little that I would add to Alfonso’s excellent analysis below!
A first urgency comment on AG Wahl’s Opinion in Intel (C-413/14 P)

AG Wahl just stirred the little competition law world with an Opinion issued a couple of hours ago in the Intel case that will drive competition law discussions in the coming months. The Opinion deals, among others, with one of the most controversial legal issues in EU competition: the legal standard applied to fidelity-enhancing rebates. But as the Opinion observes, there are other procedural issues “by no means of lesser importance” (para. 238) than the substantive ones (actually, paras. 2 and 3 seem to accord greater relevance to the procedural ones).
The legal discussion is extremely interesting and perhaps controversial, and not only because it proposes to set aside the GC’s Judgment on virtually all possible grounds (fines aside) (as anticipated in this great account of the hearing). The Opinion is also detailed and tightly argued, which may complicate the drafting of an eventual ECJ ruling going in an opposite direction.
What follows is essentially a quick annotated summary of my first reading. I don’t seek to dissect the Opinion for now, but to be the first to summarize it and give you my first legal impressions. Pablo’s seminal-to be analysis on the substantive aspects of the case will immediately follow (he may be too humble to say it, but if you read the Opinion and his papers on the subject a certain influence transpires; he will also discuss it in Brussels next week with Damien Neven and Luc Gyselen) ]. Also, I would note that my former-co blogger Nicolas is cited in footnote 55 for this paper]. [A disclosure: I, like most lawyers, am involved in cases where this development could be relevant, but I believe what follows is an objective account; subjective comments are noted
A) On the legal standard applicable to exclusivity rebates
This is the section that will attract most attention. The Opinion starts with some quotable paras. highlighting the relevance of efficiency in EU competition law (41). It then goes on to explain the three categories distinguished by the GC between (i) volume-based rebates; (ii) exclusivity rebates and (iii) fidelity-enhancing rebates (the GC had said that only the third category due to its non-conditional nature must be assessed in the light of “all the circumstances”) [paras 81-and 82 will later say that there are only two categories: volume based and not]
The Opinion observes (47) that “the assumption that ‘exclusivity rebates’ offered by a dominant undertaking result always, and without exception, in anticompetitive foreclosure permeates the entire judgment under appeal. It is on the basis of that assumption that the relevance of context and, by way of extension, the need to consider the capability of the conduct to have anticompetitive effects was rejected by the General Court”, and then goes on to challenge that assumption.
[Comment: something important that strikes me in this para. 47 is the mention to the fact that according to the GC those rebates would result “always, without exception” in anticompetitive foreclosure; paras. 86-87 also say that “the assumption of unlawfulness would not be open to rebuttal” and that the GC’s assumption “negates the possibility (…) of invoking an objective justification”. Actually, para. 59 of the General Court’s Judgment did say that the possibility to objectively justify these rebates is always open, and only noted that Intel had not invoked it. The ECJ is likely, in my view, to place great emphasis on this].
The Opinion then goes on to examine the case-law. It explains that the issue is not so much one of characterization of the rebate but of the legal standard applicable [Comment: keep an eye open for a discussion on admissibility of the plea in the Judgment].
AG Wahl’s point is essentially that the GC incurred in an error by basing its Judgment on the ECJ’s Hoffman La Roche Judgment (what he sees as the only precedent on exclusionary rebates, para. 67) the basis of what the Judgment said verbatim, and not looking at what the ECJ actually did in that case. Actually, the Opinion even says that looking at the wording of Hoffman La Roche “it is perhaps not surprising that the General Court concluded as it did” (para. 65, the same idea is repeated later in para. 71). His argument is that in Hoffman La Roche the Court said what it said but actually undertook a thorough analysis of “the conditions surrounding the grant of the rebates and the market coverage thereof” (para. 66, later developed in paras. 75 and 84). The Opinion notes that, since then, all relevant case law –even if referred to other “categories”- has consistently taken into account “all the circumstances” (68, also later in 76 and 83 with references to Michelin I, British Airways, Michelin II and Tomra, and in para. 101 on margin squeeze) and posits that “reiterating a statement of principle concerning abusiveness is, as shown in the Court’s case law, however, not the same thing as failing to consider the circumstances of a case”. This is a bold but very reasoned and interesting interpretation which is very aligned with Pablo’s known views.
The Opinion importantly claims that the conclusion in the Judgment even if “on its face simply reaffirms existing case-law” (71) in reality it ignores the “legal and economic context” (72, developed later in 82 and 84) [Comment: this is a very core idea in the Opinion, which does invoke the parallelism in 101 in a way reminiscent of Wahl’s Opinion in Cartes Bancaires. In my view, if one imports the notion of “by object” restraint in Art. 102, then it certainly makes sense to import as well the case law on the relevance of the “legal and economic context”. Another matter is how this is applied]
The idea then is that one cannot predicate unlawfulness in the abstract, but rather looking at “all the circumstances” (76) the “legal and economic context”. He develops at this point (86-88) the idea that assuming unlawfulness negates a possible objective justification [on this see my first comment above].
In another implied reference to his Opinion in Cartes Bancaires, he notes that “experience and economic analysis” do not unequivocally suggest that loyalty rebates are, as a rule, harmful or anticompetitive” (90) and whereas he may see reasons to treat them “more strictly” (91), he doesn’t consider they should be put in a “super-category” apart (89). He insists that according to contemporary economic literature, effects depend on context (94). After dismissing Tomra as “too ambiguous” (97) he insists on coming back to Hoffman La Roche and factors in Post Danmark II as well (100). This reasoning leads him to the “intermediate conclusion” that “the General Court erred in law in considering that ‘exclusivity rebates’ can be categorised as abusive without an analysis of the capacity of the rebates to restrict competition depending on the circumstances of the case” (106).
Since, as the Opinion observes, the Judgment did (like the Commisison; para. 27) in the alternative “assess in detail whether the rebates and payments (…) were capable or restricting competition” looking at “all circumstances” (107), it moves on to consider this alternative assessment.
What comes next is no less remarkable. Very importantly, on paras. 112 to 120 the AG rejects the idea that showing “capability” may be sufficient [Comment: don’t underestimate the importance of this finding for ongoing and future cases]. He acknowledges that “certainly, evidence of actual effects does not need to be presented” (114), but insists that “importantly, however, that capability cannot merely be hypothetically or theoretically possible” (para. 114 and also 118) [Comment: this, I certainly buy]. That is why one should assess effects in all “likelihood”, which “must be considerably more than a mere possibility that certain behavior may not restrict competition” (117). Interestingly, he also rejects the idea that it would be enough to show that “foreclosure is more likely than not” as that would risk capturing isolated instances of practices that may in reality be procompetitive (119) [Comment: Note that this contradicts AG Kokotts Opinion in Post Danmark –not quoted here- which proposed precisely that standard]. In a key paragraph that has a lot to do with Pablo’s most recent paper (which I incidentally happen to co-author), para. 120 proposes that “to avoid over-inclusion, the assessment of capability as concerns presumptively unlawful behaviour must be understood as seeking to ascertain that, having regard to all circumstances, the behaviour in question does not just have ambivalent effects on the market or only produce ancillary restrictive effects necessary for the performance of something which is pro-competitive, but that its presumed restrictive effects are in fact confirmed. Absent such a confirmation, a fully-fledged analysis has to be performed”.
How does one then perform this fully fledged analysis?
AG Wahl focuses on market coverage, duration, market performance of competitors and the As Efficient Competitor (AEC) test and says important things regarding all of them.
On market coverage (137-145) he observes that “it is generally accepted that the likelihood of negative effects on competition increases in line with the size of the tied market share” (140), but acknowledged that this is “by no means an arithmetic exercise” which is why the Court has refused to set a specific level of foreclosure (141), noting that in some cases “even modest market coverage may result in anticompetitive foreclosure (142). He believes that a 14% coverage “may or may not have an anticompetitive foreclosure effect” and is therefore “inconclusive”(143) as, in his view, was thus he assessment in the GC’s Judgment (146).
On duration he observes that “the short duration of an arrangement does not exclude that the arrangement is capable of having anticompetitive effects. Similarly, the question of whether the overall period is short or long in the abstract is irrelevant” (150). The real question depends on the “choice of the customer” and in this regard the Opinion importantly, and in my view also correctly, underlines that “Plainly, it cannot simply be assumed, on the basis of a customer’s choice to stay with the dominant undertaking, that that choice constitutes an expression of abusive behaviour. That is because there may be other plausible explanations for that choice. Those include, but are not limited to, quality concerns, the security of supply, and the preference of end-users” (155) [Comment: one has to respect AG Wahl’s ability to draft very quotable statements ;)]
On the performance of competitors and the decline in prices he, for once, sides with the GC saying those are also inconclusive (160)
On the AEC test (161-170) he notes that even if the ECJ has in the past said it is a useful but not legally necessary test, in the circumstances of the case it was pertinent because (i) the Commission itself had carried it out and (ii) the other circumstances were unequivocal (169).
In view of the above, the Opinion concludes that the GC’s assessment was also vitiated by an error of law.
B) On the role of the notion of “single and continuous infringement” in abuse of dominance cases
In some recent cases the Commission has resorted to the notion of “single and continuous infringement” for abuse of dominance cases [to my knowledge, this is the case in Intel, Astra Zeneca and Android].
Following an explanation on the origins and use of this important notion in 101 cases [see here for my own views on this], the Opinion observes that “in the present instance, the concept of a single and continuous infringement has been inserted into a wholly different context. In the judgment under appeal, it was employed to find an infringement concerning a single undertaking’s conduct, in relation to which it had not been verified that that conduct alone was capable of restricting competition within the internal market” (185). [Comment: this is essentially about “Karate Competition Law”; remember?]
It then sends a very important message underlining that “the General Court replaced a material criterion with a procedural one. It abandoned the criterion of sufficient market coverage, which it paradoxically held to be relevant for ascertaining whether the impugned conduct was capable of anticompetitive foreclosure, and replaced it with the criterion of a single and continuous infringement. That, quite simply, cannot stand” (189)
More on this in paras. 319 on the assessment of substantial effects for jurisdictional purposes (see below).
C) On rights of defence
The Opinion also proposes to set aside the Judgment on independent procedural grounds given the Commission’s handling of a meeting with a Dell executive. The legal issue of importance is the AG’s view that the GC wrongly created a “highly problematic” category of “informal meetings” (230-231) that could “broaden the Commission’s discretion to conduct interviews without any obligation to record them [and] would also enable the Commission to be selective in terms of the evidence to be disclosed” (237).
To sum things up [my students on Procedure will certainly have to discuss this], he considers that since “no adequate record of the meeting exists, it is not possible to tell with certainty what was discussed and to what extent that might have been exculpatory, inculpatory, or indeed neutral” (259) and that “judicial review cannot be based on assumptions about evidence” (260) so that “it cannot be ruled out that the meeting shed a different, or indeed new, light on the conditionality of the rebates offered to Dell” (267). In his view, this would be enough to annul the Judgment. [Comment:in my view this is the only part of the Opinion that if, endorsed, would led to the annulment not only of the GC’s Judgment but also of the decision].
D) On jurisdiction and extra-territoriality
As highlighted in para. 280 of the Opinion, this ground of appeal “is by no means of lesser importance than those examined so far” as “it will enable the Court to fine-tune that line of case-law and adjust it to present-day conditions, characterised by global economies, integrated marketplaces and elaborate patterns of trade”.
Following an interesting discussion in the case-law, and notably of Woodpulp (284-290) the AG tries to solve the question of whether one needs to look at implementation and/or effects. His view, in a nutshell, is that not only direct sales in the EU as relevant as claimed by Intel (293), that implementation is a very important criterion (293: “in other words, when part of the unlawful conduct is executed, applied or put into effect within the internal market because one of its essential constituent elements takes place there”), but he also “believe[s] that the Court should explicitly address that issue here and, in line with what has been suggested by the Advocates General mentioned in the previous point, adopt an effects-based approach to the application of Articles 101 and 102 TFEU”.
The view posited in the Opinion is that the relevant effects “cannot be based on a link or effect that is too remote or purely hypothetical” and that “to comply with a certain form of comity and, by the same token, to ensure that undertakings can operate in a foreseeable legal environment, it is only with a great deal of caution that the effect of the conduct complained of can be used as the yardstick for asserting jurisdiction. That is all the more important today. There are over 100 national or supranational authorities worldwide that claim jurisdiction over anticompetitive practices” (300).
The Opinion refers to the Judgment related to the merger in Gencor, noting that EU competition law is triggered when conduct has “foreseeable, immediate and substantial effects in the internal market” (301) and proposes to apply the same principle to Arts 101 and 102 (302), commenting that the “criterion of ‘qualified’ effects (meaning, as I understand it, that the effects are sufficiently significant to justify asserting jurisdiction), is not satisfied where, for example, the effect in the European Union is merely hypothetical or, in any event, of minor significance. It is also not satisfied where the distortion of competition within the internal market cannot be imputed to the undertaking in question, since those harmful effects were not foreseeable to it” (302). [Comment: I very much doubt the ECJ will address this discussion, so the Opinion is likely to open new ground for argument for years to come. Whereas I mostly think he’s right on the legal test, I’m not so sure about the relevance of “foreseeability”].
It then goes on to apply these principles to the Judgment, also proposing to annul it for errors in this regard (308-313).
His (certainly likely to be controversial) view on the criterion of implementation is that Intel’s agreements with Lenovo may have referred to the EEA territory as well and that this would be enough for a 101 case but not for a 102 one as the fact that Intel’s unilateral conduct had a bearing on Lenovo’s behavior would not be relevant (309-312). With regard to effects (315-327) the Opinion again takes issue with the use of the “single and continuous infringement notion” to establish “substantial effects” (319) (“the concept of single and continuous infringement is merely a procedural rule aimed at alleviating the evidentiary burden of competition authorities. That concept does not — and cannot — extend the ambit of the prohibitions under the Treaties”). The Opinion posits that had the analysis been carried out for each of the two conducts at issue, the outcome may have been different (321) and explains why in casu the effect would rather seem “hypothetical, speculative and unsubstantiated” (324) [Comment: since this last bit may have to do with the appreciation of facts, unless the ECJ finds an error of law (and not only an opportunity for refinement) my bet is that they might decide not to go there]. In the view of these “legitimate doubts”, the AG also proposes to set aside the Judgment.
Finally, the Opinion considers Intel’s arguments in relation to the fine to be inadmissible, so nothing to comment on that one.
Comments welcome
We are very much looking forward to the endless discussions to come!
The ARA “consent decree” – a new enforcement tool for abuse cases ante portas?

[When we saw the Commission’s recent attempt to introduce “settlements” in abuse of dominance cases our initial reaction was to gather some info to write a blog post about it. Whilst reviewing other experts’ reactions to this development, we came accross some particularly insightful comments from Peter Thyri, an independent competition practitioner based in Vienna and decided to ask Peter to write a guest post. We might provide you with our own follow-up comments in the coming days . You can also expect some comments on it by one of our illustrious guests at the upcoming Chillin’Competition conference. We leave you with Peter!]
***
On September 20, the Commission announced that it has imposed a fine of EUR 6 million on Austrian waste management service ARA for blocking competitors from entering the market for management of household packaging waste from 2008 to 2012. According to the press release, the fine was reduced by 30% for ARA’s cooperation with the Commission.
The case features many interesting aspects such as, concerning material law:
- a non-profit organisation receiving a substantial fine (notion of undertaking),
- the duplicability of the collection system (essential facility),
- the regulatory framework restricting access (state action doctrine)
and, concerning procedure:
- the reduction of the fine for cooperation with the commission,
- the elements of a settlement in an Article 102 case, as well as
- the structural remedies suggested by the undertaking and imposed by the Commission.
Apart from the aspects of material law, that may however never find their way to the ECJ now, it may be the novel combination of the three procedural aspects stated above, that make the case unique and potentially ground-breaking:
What we have here is an Article 7/23 (Regulation 1/2003) decision in an abuse-case that has in essence been settled (however not under the settlement notice, which doesn’t cover abuse-cases) including a substantial reduction of the fine in return for structural remedies suggested by the undertaking in a cooperation submission (much like in an Article 9 (Regulation 1/2003) case). In essence, the Commission combines a bunch of previously highly efficient enforcement tools to address a refusal to deal issue in a – granted – increasingly profitable, however not tremendously strategic (national and regulated) market. This may not be a radical change in the Commission’s long-established enforcement policies but it is a significant step towards a yet more consent-oriented enforcement policy that, approaching 15 years since the introduction of Regulation 1/2003, raises fundamental questions of how to differentiate Article 7 and Article 9.
Access to waste – the facts of the case
But let’s rewind and take a look at the facts of the case (which bear some resemblance to Case C-385/07, DGP – Duales System Deutschland), before addressing the potentially revolutionary enforcement approach, the Commission took here.
Altstoff Recycling Austria (ARA) is a non-profit company owned ultimately by a large number of undertakings involved in the production of packaging material or using packaging material for the sale of their products. Under Austria law, each company producing waste by way of producing or using packaging for their business activities is under a legal obligation to participate in a “collection system”, which takes care of the various types of waste, organizing collection, recycling and – if necessary – deposition. For many years, ARA was a monopolist in this market, notably in the market for the collection of household waste, which is to be differentiated from the market for commercial waste. In 2013, already under the impression of the Commission’s case against ARA initiated in 2010, the legal framework was changed to allow for unrestricted access both to the collection of household and commercial waste. http://www.ara.at/d/ueber-uns/rechtliche-rahmenbedingungen.html
Garbage cans – an essential facility?
The Commission’s main arguments were that (i) ARA would abuse a dominant position on the market for a specific type of household waste by way of its refusal to grant competitors access to its collection infrastructure. Under the Bronner-test, the Commission held that ARA’s collection system was not duplicable for technical, legal and economic reasons and thus, as an essential facility, had to be opened to competition by the incumbent.
A second argument seems to have (ii) concerned the (already openly accessible) market for the collection of commercial waste, stating that ARA had foreclosed competitors there by way of including certain (allegedly commercial) categories of waste in its monopolized collection system for household waste.
At the time of the Commission decision, both issues seem to be only of historic interest, so that the fine was calculated for an infringement dating only from 2008 to 2012 (the date from which on the household waste market had been legally opened).
Procedure – a commitment decision in disguise?
In its decision of September 20, the Commission, according to its press release, finds an infringement and imposes a fine, thus applying Articles 7 and 23 of Regulation 1/2003. Also, applying its 2006 Guidelines on fines, it reduces the fine substantially in return for ARA’s cooperation consisting essentially in offering a structural remedy, i.e. divestiture of “part of the household collection infrastructure” owned by ARA.
Finding an infringement AND “settling” the case with a structural commitment appears to be the major novelty in this case. Other than allowing for imposition of a fine, finding an infringement of course exposes the undertaking to potential follow-on litigation for compensation. This risk seems to have been part of the discussions between the undertaking and the Commission. As ARA explicitly states in a company press release, “it upholds its legal opinion concerning the question that there was no causal link between ARGEV’s (the subsidiary in question) behaviour and the fact that competitors could only enter the market after legislative changes”. ARA also expressly states that even the Commission leaves that question open in its decision.
It appears we are standing at the cradle of a new, quite flexible enforcement tool here. If we (a) need (i.a.) an express recognition of the infringement in a regular settlement case under the 2008 settlement notice and (b) a commitment offer under Article 9, Reg 1/2003 (but not express recognition let alone finding of an infringement), what we have here is (c) apparently somewhere in between. If we think about the essence of the ARA-decision on a sliding scale of procedural options, the ARA decision seems however to be much closer to an Article 9 commitment decision than to an Article 7 decision (as a precondition of Article 23 fine decision), the provision it is actually based upon. The big question is, does Reg 1/2003 allow for such flexibility?
Before the 2008 settlement notice, these issues have been discussed intensely (see e.g. Wils, Efficiency and Justice in European Antitrust Enforcement, Hart 2008, para 159 et. seq.) but ultimately the settlement notice stopped short of including abuse cases which have since then been increasingly often concluded with formal commitment decision under Article 9 (see e.g. COMP/39402 of 18.3.2008 – RWE Gas Foreclosure, COMP/39317 of 4.5.2010 – E.ON Gas, COMP/39316 of 3.12.2009 – Gaz de France, COMP/AT/39727 of 10.4.2013 – CEZ).
My impression is that there is a category of abuse case, that does not fit well for either of the above solutions. Too contentious to be ended under Article 9 without a fine, but too complex to tough out a fully-fledged Article 7/23 decision, especially in fast-moving markets. The ARA case itself – ironically – is probably not such a case, the Microsoft-case might have been one, the lessons learned from it are probably the motivation behind the Commission’s new approach.
Pros and cons – can you have the cake and eat it?
Sold out!
The 180 tickets we have released for the 2nd Chillin’Competition conference have all been taken within 6 minutes of being released, and there are already over 100 people on the waitlist! 😮
Thanks so much for the interest
If you tried to register after 10.06 you will have been offered to join a waitlist.
So how does that work?
-We have a number of non-released tickets reserved for sponsors, and we will be releasing those depending on how many our sponsors want. The moment a slot frees up the 1st person in the waitlist will receive an email giving she/he 24 hours to take the place;
-On top of that, we see that some of the people who managed to get a ticket work for sponsors (and a couple are even speakers), so it is very likely that some more tickets will be made available very soon;
-Finally, if a very high number of people still remain in the waitlist, we will talk to the managers of the venue to try to increase maximum capacity (not sure that’s even possible in spite of the price, but worth a try)
Registrations now open
You can now register to the 2nd Chillin’Competition conference by clicking here:
Special registration for the Chillin’Competition Conference (and Syrian dinner)

[UPDATE: All dinner slots announced below were quickly taken; if you’d like to be on the waitlist please write a comment on this post or drop us a line]
As announced yesterday, standard registration for the conference will start on Friday at 10.am. This is the link that you should use:
https://www.eventbrite.com/e/chillincompetition-conference-neutrality-everywhere-tickets-28496970205
As an exception, tomorrow at 10 a.m. we will be releasing (via the same link) 40 advance tickets for those people who may also be interested in joining us for a special post-conference dinner [not organized by the blog and not part of the conference]
A group of people we know have recently started organizing Syrian fundraising dinners cooked by Syrian asylum seekers as part of a project to integrate refugees into the labour market. We attended once and they cooked a delicious Maqluba (pictured above; rice, eggplant and pine-nuts; this may be the best picture ever featuring on the blog…)
The conference will be finishing at 18.30 p.m. A couple of beers will be inevitable. And then at 20 p.m we will be moving to Square Ambiorix 50 (Metro Schuman) for dinner. The conference ticket remains free of charge, but the idea is that everyone attending dinner contributes to the project with a 30 euro donation (no advance payment needed; for some reason they assume you’re trustworthy…). The dinner should be a bit like the blog, not fancy and not too serious but convivial. Pablo and I will be supplying drinks to further foster conviviality…
The Programme of the 2nd Chillin’Competition Conference
On 21 November we will be holding our second Chillin’Competition Conference.
We can confirm that it will take place at the MCE Conference Center in Brussels. It will again be free of charge (thanks to our very generous sponsors, to which we will devote another post).
We will be opening up registrations this Friday, 14 October, at 10 am CET via a link that will be posted on the blog (remember that last year all 200 slots were gone in 36 minutes; we still think that was because of the free beer…).
[UPDATE: For special pre-registration, see here]
Today we are very proud to present you with the final programme, and also immensely grateful to all the speakers below. It can’t get much better than them!
More details coming soon…
Chilllin’Competition Conference- The Programme
8.30: Coffee and Registration
9.00: Introduction – Alfonso Lamadrid
9.15: Keynote Speech – Commissioner Margrethe Vestager
9.30-11.00: Neutrality everywhere? Legal and economic perspectives
Introduction: Pablo Ibanez Colomo
Panellists: Antonio Bavasso (Allen & Overy), Christopher Bellamy (Linklaters), Cristina Caffarra (CRA), Assimakis Komninos (White & Case)
11.00-11.15: Coffee break
11.15-12.45: Neutrality and product design
Introduction: Marcos Araujo (Garrigues)
Panellists: Benoît Durand (RBB), Thomas Graf (Cleary Gottlieb), Kristina Nordlander (Sidley Austin), Sven Völcker (Latham & Watkins)
12.45-13.45: Lunch
13.45-15.15: Neutrality and regulation
Introduction: Niamh Dunne (LSE)
Panellists: Jose Luis Buendia (Garrigues), John Fingleton (Fingleton Associates), Felipe Florez Duncan (Oxera), Scott McInnes (Bird&Bird)
15.15-16.30: Neutrality and licensing
Introduction: Paul Lugard (Baker Botts)
Panellists: James Aitken (Freshfields), Mark English (Shearman & Sterling), Stephen Wisking (Herbert Smith Freehills)
16.30-16.45: Break
16.45-18:00: Neutrality and distribution
Introduction: Kevin Coates (Covington & Burling)
Panellists: Bill Batchelor (Baker & McKenzie), Jorge Padilla (Compass Lexecon) and David Wood (Gibson Dunn)
18:00-18:20 Closing keynote: Ian Forrester (Judge, General Court)
18.30 onwards (coming soon)
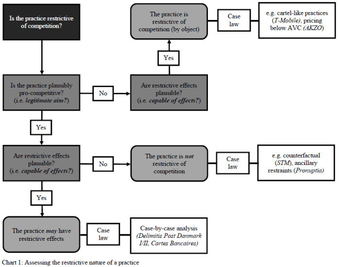
NEW PAPER: Ibáñez and Lamadrid on the notion of restriction of competition
Alfonso and I have just completed a paper on the notion of restriction of competition, which is available for download here. I am quite happy that we finally got around writing something together after such a long time. And it has been fun. It has been one of these papers that does not take you exactly where you expected.
As we were diving into the case law we realised, once again, that the Court is not given the credit it deserves. The case law is remarkably rich and consistent. It provides precious guidance, which, unfortunately, is sometimes ignored. We have the impression that there is still considerable noise in the context of discussions around the notion of restriction of competition.
When we first drafted the introduction, we pointed out that it was hopeless to provide a definition of the notion of restriction of competition. When the first version was completed, we felt confident enough to revisit that claim. The Court has laid down all the necessary elements to identify what amounts to a restriction, whether by object or by effect. These elements are summarised in the flowcharts that you will find below, which can be downloaded here and here.
In essence, a practice that is deemed restrictive is one that is presumed to have a net negative impact on competition. In other words, it is a practice whose anticompetitive effects are presumed to weigh more that the pro-competitive gains that result from it.
As a rule, practices that restrict competition by object are those that are deemed to lack pro-competitive virtues. As a result, they can be safely presumed to have a net negative impact on competition. As shown in Chart 1, the Court typically starts the analysis by asking whether a given practice is plausibly pro-competitive (you will remember that this is the factor that made all the difference in Cartes Bancaires).
‘By effect’ practices, on the other hand, are those that are plausibly pro-competitive. As a result, their net impact on competition may be positive or negative depending on the economic and legal context. We summarise the steps of the effects analysis in Chart 2.
We are grateful to the people who took the time to send comments on the paper. Do not hesitate to send them our way.
Chart 1: Assessing the restrictive nature of a practice

Chart 2: Assessing the likely restrictive effects of a practice

The e-commerce sector inquiry – cui bono ? (by Thomas Kramler)

The European Commission held a successful event yesterday to present and discuss the findings of the Preliminary Report on the e-commerce sector inquiry (you can watch the recording here). Thomas Kramler (Head of the Digital Single Market Task Force in charge of the inquiry) has kindly agreed to write for the readers of Chillin’Competition about the ongoing inquiry. We leave you with him. [And please note that, as always, the views expressed are his own and do not necessarily reflect those of the European Commission].
***
On 15 September 2016 the Commission published the preliminary report on the e-commerce sector inquiry. The report is based on around 1800 replies by manufacturers, retailers, marketplaces and copyright holders active in e-commerce. 8000 distribution contracts have been gathered by the Commission in the course of the exercise.
So for whose benefit (cui bono) is the e-commerce sector inquiry?
– The Commission
The priorities of EU competition policy cannot be decoupled from the broader EU policy goals such as the establishment of an internal market (see Protocol 27 to the TFEU). Ensuring better access for consumers and businesses to goods and services via e-commerce across the EU is a key goal of the Commission’s Digital Single Market strategy.
The e-commerce sector inquiry allows the Commission to identify potential competition concerns in e-commerce markets and to accordingly prioritise follow-up enforcement. Such enforcement should contribute to removing obstacles to cross-border e-commerce in line with the mentioned goals of the Digital Single Market Strategy.
The Commission has consciously not prioritised cases on vertical restraints in the past 10 years, because the applicable rules (case law, Vertical BER and Guidelines) have been relatively clear and straightforward. With the growth of e-commerce, however, questions on the interpretation of the rules have arisen within the European Competition Network (ECN). The results of the sector inquiry will provide useful factual background for an informed debate on e-commerce related issues within the ECN.
The results of the e-commerce sector inquiry will also be a catalyst for a debate on the Vertical BER and Guidelines in view of their upcoming evaluation and next review.
Last but not least the results of the sector inquiry provide facts and figures which are useful background for the debates on legislative Commission initiatives relating to copyright (for example the proposed “portability regulation“) and the proposed geo-blocking regulation.
– Companies
The Commission is very much aware that a sector inquiry imposes a huge burden on businesses. On the other hand the e-commerce sector inquiry provides the opportunity for companies to review/audit existing contractual relationships and if necessary bring distribution contracts into line with EU competition law. I would image that a pending sector inquiry makes it is easier for in-house lawyers to convince management that such a review/audit is necessary and worth it .
The sector inquiry therefore should provide an incentive for companies to focus on compliance outside the context of a specific antitrust investigation.
Furthermore the sector inquiry allows companies to voice concerns about enforcement trends or unclear rules without being in the spotlight of an antitrust investigation.
– Law firms
Certainly a sector inquiry is welcome by law firms as is generates additional work. These windfall gains aside, I would think that the e-commerce sector inquiry helps to focus clients’ attention on compliance and therefore also provides opportunities for law firms to raise awareness about EU competition law with them.
The e-commerce sector inquiry should also kick-start a dialogue among practitioners and with competition authorities on the workability of the current EU competition rules on e-commerce and on the need for further guidance on specific topics. To this end the Commission has launched a public consultation on the preliminary report which is open until 18 November 2016.
Overall the e-commerce sector inquiry is a valuable exercise that should provide useful background facts, spur the discussion on how to approach restrictions of competition in e-commerce in the EU and allow for informed policy making in the future.
